Utvikler
Quick Start
Kom raskt i gang med Indeks:
-
Importer styling i CSS-filen din:
@import url('https://cdn.sparebank1.no/indeks/css/0.3.1/index.css') -
Legg til
ix-body-klassen på øverste nivå i applikasjonen din:<body class="ix-body"> -
Last inn web components fra CDN i
index.html:<script type="module" src="https://cdn.sparebank1.no/indeks/web/0.3.1/index.js"></script>
-
Så er du klar til å bruke grunnleggende styling og designtokens! Det du kan gjøre nå er:
- Se migreringsguiden for spacing fra FFE eller fra Tailwind for å gå over til Indeks sine spacing-tokens.
- Se migreringsguiden for farger for å gå over til Indeks sine farge-tokens.
- Ta i bruk utility-klasser for rask styling av margin, padding, layout og mer.
-
Installer React-komponenter (kun for React/Next.js):
noteBruker du Astro, Svelte, Vue eller vanilla HTML er web components fra steg 3 alt du trenger — hopp over dette steget.
React-komponentene krever at web components (steg 3) er lastet inn.
@sb1/indeks-reacter et tynt lag oppå@sb1/indeks-web.npm install @sb1/indeks-reactnpm install --save-dev @sb1/indeks-web # kun TypeScript-typer, runtime lastes fra CDN (steg 3)
Hvis du ikke bruker monorepo-generatoren, må du også legge til fonter. Se detaljert installasjon nedenfor.
Indeks bruker en avart av reset.css for å sikre et konsistent utgangspunkt for styling på tvers av nettlesere, i motsetning til FFE, som bruker normalize.css. Det betyr at det kan være noen forskjeller i grunnleggende styling mellom FFE og Indeks, blant annet har ikke listeelementer bullet points som standard.
Detaljert installasjon
For å komme i gang med Indeks er det 4 deler du trenger å sette opp i prosjektet ditt:
- Fonter
- Styling (tokens, utils og komponentstyling)
- Web components (atferd som brukes på tvers, også i React)
- Komponenter (React-pakken)
1. Fonter
For å sette opp prosjektet ditt med SB1-fonter må du sørge for at fontene lastes inn.
Dette legges til automatisk ved bruk av generatoren i monorepo. Hvis appen ikke er generert opp, legg til følgende i <head> i HTML-dokumentet ditt:
<link rel="stylesheet" href="https://cdn.sparebank1.no/fonts/v1.css" />
Uten fontene vil tekst vises i nettleserens standardfont i stedet for SB1s designprofil.
2. CSS
Installer styling ved å importere CSS-filen fra vår CDN inn i hoved-CSS-filen din:
@import url('https://cdn.sparebank1.no/indeks/css/0.3.1/index.css')
Siste versjon er 0.3.1. Se releases for alle versjoner.
Indeks tilbyr også styling via npm-pakken
@sb1/indeks-css, men vi anbefaler CDN. CDN-URL-en er den samme på tvers av SB1-applikasjoner, slik at nettleseren kan gjenbruke samme cachede CSS — brukere som allerede har besøkt en annen SB1-app slipper å laste ned stylingen på nytt.
Hva får du med CSS-pakken?
- Komponentstyling - styling for hele komponenter. Brukes automatisk av React-komponentene, eller kan brukes direkte på HTML-elementer.
- Utility-klasser - nyttige hjelpeklasser for små justeringer som margin, padding og layout. Inspirert av TailwindCSS.
- Tokens - designtokens for farger, spacing og border mm. Se alle tokens. Brukes når du skal lage egne komponenter.
3. Web components
Web components fra Indeks er nødvendige i alle prosjekter — også React-prosjekter. @sb1/indeks-react er et tynt lag oppå web components (f.eks. rendrer Field et <ix-field>), så uten at web components er lastet inn vil React-komponentene ikke virke som forventet.
Last inn scriptet fra CDN i index.html:
<script type="module" src="https://cdn.sparebank1.no/indeks/web/0.3.1/index.js"></script>
Etter at scriptet er lastet er komponentene tilgjengelige som HTML-elementer:
<ix-field>
<label>E-postadresse</label>
<input type="email" name="email" />
<span data-field="error"></span>
</ix-field>
Runtime-koden lastes fra CDN (deles på tvers av SB1-applikasjoner), mens npm-pakken kun brukes til TypeScript-typer ved utvikling. Det er derfor pakken installeres som devDependency i stedet for en vanlig dependency — ingenting av den havner i den bygde applikasjonen.
TypeScript-typer
CDN-scriptet inneholder ingen typedeklarasjoner. Installer npm-pakken som devDependency for å få typer:
npm install --save-dev @sb1/indeks-web
Pakken registrerer typene globalt via HTMLElementTagNameMap og JSX — ingen import nødvendig i koden. TypeScript og JSX-editorer vil da gi autocomplete og typesjekk for <ix-field> og de andre komponentene. Dette gjelder både for rene web component-prosjekter og for React-prosjekter (React-komponentene rendrer <ix-*>-elementer internt).
4. Komponenter (React)
React-pakken krever at både CSS-en og web components-scriptet fra steg 2 og 3 er lastet inn — @sb1/indeks-react er et tynt lag som wrapper @sb1/indeks-web.
Installer pakken:
npm install @sb1/indeks-react
npm install --save-dev @sb1/indeks-web
Importer komponentene der du skal bruke dem:
import { Button, Text } from '@sb1/indeks-react';
Nå kan du begynne å bruke Indeks-komponenter i React-prosjektene dine:
function App() {
return (
<div>
<Text>Innhold</Text>
<Button>Klikk meg</Button>
</div>
);
}
Hva nå?
Nå som du har satt opp Indeks kan du:
- Lær om designtokens for å lage egne komponenter
- Bruk util-klasser for rask styling
- Se mønstre og maler for vanlige bruksområder
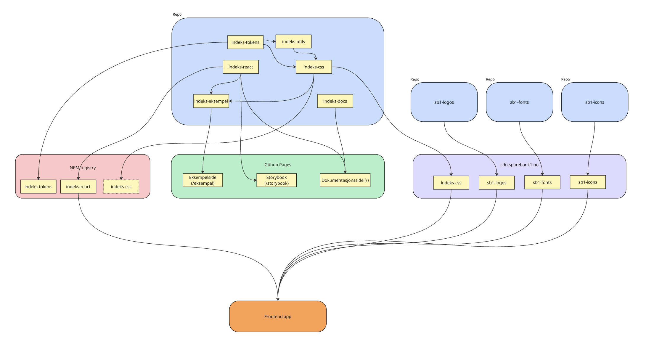
Teknisk struktur
De fleste trenger ikke å forholde seg til dette, men du kan lese videre hvis du er spesielt interessert.
Indeks er bygget opp av 5 pakker:
- indeks-tokens
- indeks-utils
- indeks-css
- indeks-web
- indeks-react
Vi har også en mappe med dokumentasjonen og en eksempel-app vi bruker til å teste.
